Organization

Airing the Opinions of the Advertising.
Industry for the Benefit of the Future.

Operation of the Association

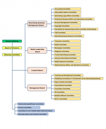
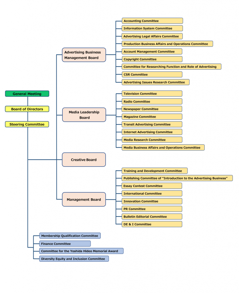
General Meeting

The JAAA holds a general meeting every year at the end of May which is attended by member representatives. During the proceedings, a report is given concerning the activities and financial statements of the previous fiscal year, followed by a consideration of the new year’s program of activities, the budget, and the board member’s election (biennially). A reception follows the meeting, attended by representatives of organizations associated with advertising and the media.

Board of Directors

The board of directors heads the association and consists of 25-35 people elected from the representatives of the member companies attending the general meetings. The board of directors undertakes a variety of responsibilities such as decisions concerning issues raised at the general meetings and the approval of new members.

Committees of the Board

Our actions are largely controlled by a committee which consists of a group of specialists selected from the member companies. At present there are 4 of these committees with subcommittees. The controlling committee considers important issues, acts upon the deliberations of the board of directors and runs the association along with three special committees and three tentative committees.

Operation of the Association